乐泰PC7321防护涂层使用说明书 工业防腐带锈施工 阿泰德科技术指导

乐泰PC7321防护涂层作为汉高旗下双组分聚硫改性环氧防护涂层,主打带锈施工、长效防腐、高柔韧性核心优势,广泛应用于钢铁、石化、电力等重工行业,是工业设备、钢结构、储罐管道、混凝土结构等部件外部防护的优选产品。为帮助企业精准掌握其使用方法、规避操作误区、充分发挥产品性能,阿泰德科集结深耕工业胶粘剂领域15年以上的专业技术团队,结合汉高官方技术标准与千余家重工企业实操案例,编制本详细使用说明书,全程融入技术实操指导与行业痛点解决方案,助力企业实现高效、合规、长效的防护施工,同时彰显阿泰德科的技术实力与专业服务水平。
阿泰德科作为汉高乐泰官方正规授权经销商,配备3名高级工业防护技术、5名专项应用工程师,均具备丰富的乐泰PC7321防护涂层应用经验,可针对不同行业工况、不同基材场景,提供一对一定制化技术指导、现场施工帮扶、后期运维支持,从选型、操作到养护,全程护航,让企业无需担心施工难题,轻松实现长效防腐防护。

一、产品核心概述
乐泰PC7321是双组分无溶剂环氧防护涂层,又称为Polypoxy PS,由树脂(A组分)与固化剂(B组分)组成,属于聚硫改性环氧体系,具备优异的附着力、防腐防护、抗冲击性和柔韧性,涂敷厚度可达1mm,固化后形成柔韧、弹性涂层,具备裂缝填充、防水和耐化学腐蚀特性,可实现带锈施工,无需复杂的喷砂除锈工序,大幅节省施工时间与成本,适配多种严苛工业场景。
阿泰德科技术重点提示:乐泰PC7321的核心优势是“柔性防护+带锈施工”,与常规环氧涂层相比,其固化后柔韧性更强,可跟随基材轻微形变而不开裂、脱落,尤其适合大型储罐浮顶、管道接口等易形变部位;同时VOC含量低(24g/L)、环保合规,完全适配当前工业环保要求,是重工行业防腐升级的优选产品,可有效解决传统涂层施工繁琐、防腐寿命短、易开裂的行业痛点。典型应用包括钢和混凝土结构的工业防腐保护、耐磨地板涂层、水管、储罐和容器免受外部化学侵蚀的防护。

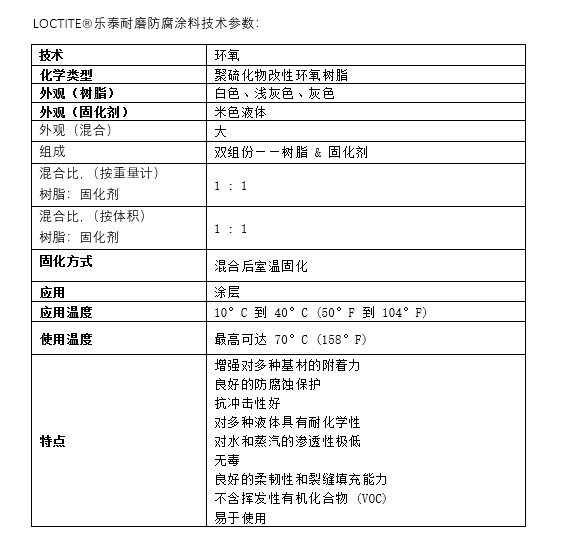
二、核心技术参数
以下参数均严格遵循汉高官方技术手册,阿泰德科技术补充了参数对应的实操注意事项,帮助企业精准匹配工况需求,避免因参数不符导致施工失效。
- 化学类型:聚硫改性环氧
- 外观:A组分(树脂)为白色、浅灰色或灰色膏状;B组分(固化剂)为米色液体;混合后为白色、浅灰色或灰色膏状
- 混合比例:重量比1:1、体积比1:1(阿泰德科技术提示:无需精准称重,按1:1比例混合即可,操作简便,可大幅提升施工效率;官方标准比例,偏差不得超过±5%,否则影响固化效果)
- 施工温度:10℃~40℃(50°F~104°F),基材与环境温度建议15℃~40℃
- 使用温度:长期使用温度-20℃~70℃,短期峰值温度可达90℃
- 凝胶时间(23℃,50%RH,ASTM D 2471标准):约150分钟(±10分钟,受环境湿度影响,湿度越高,凝胶时间略短)
- 适用期(200g物料,23℃):约45分钟(±5分钟;技术提示:混合后需在45分钟内完成施工,避免胶液固化失效;环境温度每升高5℃,适用期缩短10~15分钟)
- 复涂时间:10~12小时(23℃,50%RH);若环境温度低于15℃,复涂时间延长至12~24小时
- 附着力:对钢铁、混凝土等基材附着力优异,低碳钢(喷砂处理,Sa 2.5级)拉附着力达9N/mm²(1300psi)(ASTM D4541标准);对带锈钢铁(St3级)拉附着力达7N/mm²(1015psi)(技术补充:可直接附着在牢固锈蚀表面,无需彻底喷砂除锈,仅需清除浮锈即可)
- 核心特性:无溶剂(VOC含量低,24g/L,符合ISO 11890-1:2007标准)、柔韧性强(断裂伸长率≥15%,GB/T 16777-2008)、抗冲击性好(冲击测试50cm,无开裂,GB/T 1732-2020)、防水汽渗透(水蒸气透过率≤0.5g/(m²·24h))、耐多种化学介质侵蚀、无毒、裂缝填充能力佳(可填充≤0.5mm裂缝)、易于使用
- 物理性能:23℃固化1周,玻璃化转变温度48℃(±2℃),邵氏硬度D72(±3),弯曲测试2mm无开裂(ISO 1519);Taber耐磨测试1kg负载CS-17车轮1000循环材料损失163mg(±10mg);剪切强度13N/mm²(1900psi)(ASTM D1002标准)
- 适用基材:钢铁(带锈/喷砂)、混凝土结构、砖石、玻璃钢(技术提示:可用于带锈钢铁表面,也可用于混凝土设备、管道的防护,适配多基材场景;不适用于聚烯烃、硅橡胶等非极性基材)
- 包装规格:常规工业装(15kg/组、30kg/组,A组分10kg+B组分10kg/30kg组,A组分5kg+B组分5kg/15kg组)
- 固化方式:混合后室温固化(23℃,50%RH),也可低温(10~15℃)或中温(40~50℃)加速固化(中温固化可缩短至2~4小时达到初步固化)
- 耐环境性能:通过30天清水、3%硫酸、3%氢氧化钠浸泡测试(涂层无起泡、无脱落、无变色);7天40℃3%盐水浸泡测试(无锈蚀、无剥离);5000小时中性盐雾测试(ASTM B117标准,涂层完好,基材无锈蚀);耐紫外线老化测试(1000小时,涂层无粉化、无开裂)

三、前期准备(技术全程指导,规避施工隐患)
前期准备是确保乐泰PC7321防护效果的核心环节,阿泰德科技术结合多年实操经验,细化准备步骤,明确禁忌事项,帮助企业从源头规避施工失误:
(一)工具准备
需准备适配施工场景的专业工具,阿泰德科技术推荐工具清单(可提供配套采购服务):
- 混合工具:搅拌棒(建议选用不锈钢材质,避免与胶液发生反应)、搅拌桶(干净、干燥,无油污、杂质,容量适配混合量)、慢速电钻(配搅拌桨,批量混合使用);
- 涂覆工具:毛刷、滚筒(适配大面积施工)、刮板(适配局部厚涂,控制涂层厚度);
- 表面处理工具:钢刷(清除浮锈)、砂纸、角磨机(打磨毛刺/焊缝)、喷砂设备(高要求工况使用)、乐泰专用清洗剂/脱脂剂(清除油污、灰尘,阿泰德科可配套供应)、高压水清洁系统;
- 防护工具:丁腈橡胶手套、防护眼罩、口罩(避免胶液接触皮肤、吸入气味,保障施工安全);
- 检测/辅助工具:卷尺(测量施工面积)、搅拌计时器(把控适用期,避免胶液浪费)、涂层测厚仪、漏涂检测仪、氯化物污染检测工具(海水接触基材专用)。
(二)基材处理
乐泰PC7321可带锈施工,但基材处理不到位会直接影响附着力和防腐效果,技术结合汉高官方标准给出以下标准化处理流程,高要求浸没工况需按白金属标准处理:
- 基础清洁:彻底清除基材表面的油污、灰尘、浮尘、松散锈层及残留杂质,可使用乐泰专用清洗剂、丙酮擦拭或高压水清洁系统冲洗,确保表面无油污、无松散杂质(技术提示:油污会严重影响胶液附着力,即使带锈施工,也需彻底清除油污);
- 锈层/表面修整:对于牢固附着的锈层,无需喷砂除锈,仅用钢刷清除表面浮锈即可;若锈层松散、易脱落,需彻底铲除;所有跳焊、焊接飞溅、凸焊及粗糙表面需磨平,缺口和针孔打磨后填充,凸出部分、边缘、焊缝角打磨至3mm圆角(技术补充:带锈施工仅适用于牢固锈层,松散锈层会导致涂层与基材分离,这是多数企业施工失效的核心原因);
- 特殊基材处理:接触过海水等盐溶液的金属,需先喷砂+高压水清洁,放置24小时让盐分渗出,做氯化物污染测试,重复操作至表面氯化物浓度低于50mg/m²,再重新喷砂清洁;混凝土基材需清除表面疏松层,确保基材坚实;
- 干燥处理:处理后的基材需保持干燥,无水分,相对湿度控制在85%以下,基材温度必须始终比露点高3℃(技术提示:基材表面有水会影响胶液混合固化,导致涂层出现气泡、开裂,若环境湿度较大,可采用烘干设备干燥后再施工)。
(三)胶液准备(技术实操技巧,确保混合均匀)
1. 检查产品:施工前,阿泰德科技术建议先检查乐泰PC7321A、B两组分的外观、保质期,确保无结块、无变色、无泄漏,保质期内使用(未开封产品按官方要求储存,保质期符合汉高标准);
2. 预热处理:若环境温度低于15℃,可将A、B两组分提前放置在20~25℃环境中预热30分钟,便于混合均匀,提升固化速度(技术提示:低温环境下胶液粘度会升高,A组分25℃粘度17500mPa.s,B组分5600mPa.s,预热可降低粘度,避免混合不均);
3. 精准混合:先将A、B两组分分别用慢速电钻配搅拌桨搅拌1分钟,再按体积比1:1或重量比1:1将B组分加入A组分中,充分搅拌3~4分钟,确保混合均匀,无白色条纹、无颗粒状物质,混合后胶液粘度约5800mPa.s(技术重点提醒:混合不均会导致胶液固化不完全,涂层局部无防护效果,搅拌时需耐心,确保两组分充分融合);
4. 胶液静置:混合完成后,静置1~2分钟,排出搅拌过程中产生的气泡,避免涂层出现针孔、气泡(技术技巧:若气泡较多,可轻轻敲击搅拌桶,辅助气泡排出)。

四、规范操作步骤(技术分步指导,新手也能上手)
乐泰PC7321的操作流程直接决定防护效果,阿泰德科技术结合汉高官方操作标准,将操作步骤细化,标注每一步的关键要点、操作禁忌,结合实操案例,确保企业施工人员精准掌握:
步骤一:涂覆施工(控制厚度,均匀覆盖)
- 涂覆时机:胶液混合完成后,需在45分钟适用期内完成涂覆,避免胶液固化失效(技术提示:可根据施工面积,分批次混合胶液,避免一次性混合过多造成胶液浪费);
- 涂覆方式:大面积施工可采用滚筒涂覆,局部施工可采用毛刷或刮板涂覆,涂覆时沿同一方向均匀涂抹,避免反复涂抹导致涂层不均;
- 厚度控制:阿泰德科技术建议,单次涂覆厚度控制在0.2-0.25mm,建议至少涂抹2层以避免针孔,可采用两种不同颜色分层作为磨损指示器;若需达到更高防护等级,总厚度建议不超过1mm,分多次涂覆,每次涂覆需等待上一层涂层表干(约10~12小时)后再进行,若超过复涂时间,需对底层轻度喷砂并做溶剂清洁(技术补充:涂层过厚会导致固化不完全,易开裂;过薄则无法达到长效防腐效果,需根据工况需求调整厚度,0.25mm厚度理论覆盖率80㎡/30kg);
- 特殊部位处理:对于管道接口、设备边角、焊缝等易腐蚀、易磨损部位,可适当增加涂覆厚度,或采用局部加强涂覆,提升防护效果(技术案例:某石化企业管道接口施工,按此方法加强涂覆,防腐寿命较常规施工延长30%)。
步骤二:固化养护(耐心养护,保障性能)
固化养护是涂层成型、发挥防腐性能的关键,阿泰德科技术结合不同环境,给出针对性养护建议,核心固化标准遵循汉高官方测试要求:
- 常温固化:23℃、相对湿度50%的环境下,胶液凝胶时间约150分钟,24小时后可达到初步固化,7天后达到完全固化,此时涂层可投入正常使用(技术提示:初步固化后,避免碰撞、摩擦涂层,防止涂层破损;完全固化后剪切强度可达13N/mm²(1900psi));
- 环境调整:
- 低温环境(10~15℃):固化速度会变慢,可适当延长养护时间,或采取升温措施(如搭建保温棚),确保固化完全;
- 高湿环境(湿度>70%):需加强施工区域通风,避免水分影响固化,可适当延长表干时间,再进行下一次涂覆;
- 高温环境(35~40℃):固化速度加快,需缩短胶液适用期内的施工时间,同时避免涂层在高温下暴晒,防止出现开裂。
- 养护禁忌:固化期间,严禁在涂层表面涂抹其他物质、洒水,避免碰撞、划伤涂层;完全固化前,禁止将设备投入使用,避免介质侵蚀未固化的涂层。
步骤三:后期检查(技术验收标准,确保施工合格)
涂层完全固化后,阿泰德科技术建议按汉高官方检测标准进行全面检查,不合格部位及时整改,确保防护效果。
- 外观检查:涂层表面需平整、光滑,无气泡、针孔、开裂、脱落、流挂现象,颜色均匀一致(技术提示:批次间轻微颜色差异不影响产品性能);
- 厚度检查:用涂层测厚仪检测涂层厚度,确保厚度符合设计要求(0.2~1mm),局部加强部位厚度达标;
- 附着力检查:用刀片在涂层表面划十字格(间距1cm),用胶带粘贴后撕拉,涂层无脱落、起皮现象,即为合格(技术提示:若出现脱落,需铲除不合格涂层,重新进行基材处理、涂覆施工);
- 密封/连续性检查:对于管道、储罐等密封防护部位,需进行密封性测试,确保无渗漏;使用漏涂检测仪检测涂层整体连续性,无漏涂、断点;
- 整体复检:对施工全区域进行目视复检,确认无针孔、空隙、损坏区域,关键部位重点核查厚度。

五、常见问题与技术解决方案(阿泰德科独家分享)
结合多年服务经验,阿泰德科技术总结了乐泰PC7321施工过程中最常见的6大问题,针对性给出解决方案,帮助企业快速排查、解决施工难题,避免因小失误造成重大损失:
1. 涂层出现气泡、针孔
问题原因(技术分析):
1)基材表面有水、油污未清理干净,或基材温度低于露点;
2)胶液混合时搅拌过快,混入空气;
3)涂覆过厚,气泡无法排出;
4)单次涂覆未做多层施工,涂层密实性不足
解决方案(技术指导):
1)重新清理基材,确保干燥、无油污,基材温度高于露点3℃以上;
2)混合胶液时匀速搅拌,混合后静置排气,避免高速搅拌混入空气;
3)严格控制单次涂覆厚度在0.2~0.25mm,分多次涂覆,避免过厚;
4)按要求至少涂抹2层,提升涂层密实性。
2. 涂层开裂、脱落
问题原因(技术分析):
1)基材处理不到位,浮锈、松散杂质未清除,焊缝/边角未做圆角处理;
2)胶液混合不均,固化不完全;
3)涂覆厚度过厚,固化时收缩过大;
4)养护环境不当,低温高湿导致固化不良;
5)复涂时超过规定时间,未做喷砂清洁处理
解决方案(技术指导):
1)铲除不合格涂层,重新处理基材,清除浮锈和松散杂质,焊缝/边角打磨至3mm圆角;
2)按标准比例混合胶液,先单独搅拌A、B组分再混合,确保搅拌均匀;
3)分多次涂覆,控制总厚度不超过1mm;
4)调整养护环境,确保温度、湿度达标,低温环境采取升温措施;
5)超过复涂时间的涂层,先轻度喷砂再用溶剂清洁,再进行后续涂覆。
3. 胶液混合后固化过快/过慢
问题原因(技术分析):
1)环境温度过高(>40℃),固化加快;
2)环境温度过低(<10℃),固化变慢;
3)混合比例偏差,固化剂过多/过少;
4)胶液混合后暴露在高温高湿环境中,加速固化
解决方案(技术指导):
1)高温环境下缩短施工时间,分批次少量混合胶液,避免胶液长时间暴露;
2)低温环境下预热胶液至20~25℃,延长养护时间,确保固化完全;
3)严格按1:1体积/重量比混合,避免比例偏差;
4)混合后胶液置于阴凉处,快速施工,减少暴露时间。
4. 涂层附着力差,易起皮
问题原因(技术分析):
1)基材表面油污、灰尘未彻底清除;
2)带锈施工时,松散锈层未铲除;
3)涂覆前基材表面有水,或基材温度低于露点;
4)盐溶液接触的基材未做氯化物去除处理
解决方案(技术指导):
1)彻底清理基材表面,用乐泰专用清洗剂去除油污,高压水清洁系统深度冲洗;
2)铲除松散锈层,仅保留牢固锈层,确保基材表面坚实;
3)确保基材表面干燥,无水分,基材温度高于露点3℃以上;
4)接触过盐溶液的基材,按标准做氯化物去除处理,直至浓度低于50mg/m²。
5. 涂层表面流挂、不平整
问题原因(技术分析):
1)涂覆速度过快,胶液分布不均;
2)单次涂覆厚度过厚,胶液流动性过大;
3)施工环境温度过高,胶液粘度降低,流动性增强;
4)涂覆工具选择不当,滚筒/毛刷沾胶过多
解决方案(技术指导):
1)匀速涂覆,确保胶液均匀分布,避免快速刷涂;
2)严格控制单次涂覆厚度在0.2~0.25mm,分多次薄涂;
3)避开高温时段施工,调整施工环境温度至15~30℃;
4)选择适配的涂覆工具,控制工具沾胶量,避免过多沾胶。
6. 固化后涂层耐介质性差,易腐蚀
问题原因(技术分析):
1)涂层未完全固化(7天)即接触腐蚀介质;
2)涂覆厚度不足,防护不到位,关键部位未做加强涂覆;
3)基材处理不彻底,存在隐蔽杂质、盐分残留;
4)涂层存在针孔、漏涂等缺陷,未做检测整改
解决方案(技术指导):
1)确保涂层完全固化(7天)后,再接触腐蚀介质,高要求工况可适当延长养护时间;
2)按要求增加涂覆厚度,总厚度不低于0.4mm,管道接口、焊缝等关键部位加强涂覆;
3)彻底清理基材,去除隐蔽杂质、盐分残留,盐溶液接触基材做好氯化物检测;
4)施工后用漏涂检测仪检测涂层连续性,及时整改针孔、漏涂等缺陷。
阿泰德科技术提示:若遇到以上未提及的施工问题,可随时联系我司技术团队,24小时在线答疑,提供一对一远程指导,必要时可上门排查、解决问题,确保施工顺利推进。

六、维修与清除
(一)涂层维修
涂层中发现的任何空隙、针孔、低厚度区域及损坏部位,需按以下步骤维修(阿泰德科技术建议)。
- 对缺陷区域进行轻度打磨,清除周边松散涂层;
- 用乐泰专用溶剂清洁打磨区域,确保无杂质、无油污;
- 按标准涂覆乐泰PC7321,缺陷部位适当增加涂覆厚度,确保与原涂层无缝衔接;
- 按固化要求进行养护,养护完成后做厚度和附着力检测。
(二)涂层清除
1. 未固化涂层:产品应用后立即使用清除工具和乐泰溶剂型清洗剂清洁,及时清理无残留;
2. 已固化涂层:乐泰PC7321固化后附着力极强,仅能通过机械打磨、喷砂的方式去除,无专用化学解胶剂,去除时注意保护基材表面。

七、储存与安全规范
(一)储存规范
1. 未开封产品
A、B两组分需分别密封存放,置于阴凉、干燥、通风的环境中,最佳储存温度8℃~21℃,温度控制在8℃~25℃范围内,远离热源、明火、氧化剂,避免阳光直射;禁止将A、B两组分混合存放,避免发生化学反应;官方标准保质期内使用,阿泰德科仓储全程按此标准管控,确保每一批产品性能稳定(技术提示:储存温度低于8℃或高于28℃会对产品性能产生不利影响);
2. 开封后产品
立即密封A、B两组分的瓶口,挤出瓶内多余空气,置于15~25℃阴凉干燥环境存放,避免受潮、污染;开封后建议1个月内使用完毕,每次使用后需将瓶口擦拭干净,确保密封效果;禁止将开封后的胶液倒回原包装,避免污染未使用胶液;
- 库存管理
按“先进先出”原则使用,做好储存记录,定期检查产品外观、密封性,发现结块、变色、泄漏等问题,立即停止使用;储存过程中避免胶桶剧烈碰撞、倒置,防止胶液泄漏;从容器中取出的材料若受污染,立即废弃,不得继续使用。
(二)安全规范
1. 施工防护
操作时必须佩戴丁腈橡胶手套、防护眼罩、口罩,避免胶液接触皮肤、眼睛,避免吸入胶液气味;施工区域保持良好通风,降低气味浓度,大面积施工建议配备通风设备;
- 应急处理
1)皮肤接触:立即用大量流动肥皂水冲洗接触部位10分钟以上,若出现红肿、瘙痒、皮疹等过敏症状,立即就医;严禁强行撕扯粘接在皮肤上的胶液,避免皮肤撕裂;
2)眼睛接触:立即用大量流动清水冲洗眼睛15分钟以上,边冲洗边转动眼球,取出隐形眼镜,若出现刺痛、红肿、视力模糊等症状,立即送医治疗;
3)吸入不适:迅速将受影响人员转移至空气新鲜处,保持呼吸通畅,若出现头晕、恶心、胸闷等症状,及时就医;
4)胶液泄漏:少量泄漏用干纸巾、抹布吸附后,按工业危险废物规范密封处置;大量泄漏用水淹没泄漏胶液使其聚合后,刮净收集处置,避免胶液随意流淌污染环境。
3. 环保要求
本品对水生生物有毒,严禁排入下水道、地表水及地下水;废弃胶桶、废弃胶液需按工业危险废物规范处置,不可随意丢弃;施工过程中避免胶液洒漏,污染环境;
4. 其他禁忌
禁止在纯氧、富氧环境中使用;不能作为氯气或其他强氧化性物质的密封材料;施工时避免与不相容的清洗剂、溶剂接触,防止影响胶液性能;有关产品的详细安全处理信息,需参阅汉高官方材料安全数据表。

八、阿泰德科技术团队专属服务
阿泰德科深耕乐泰胶水供应与工业防护解决方案多年,配备专业的技术团队,不仅为企业提供正品乐泰PC7321防护涂层,更提供全流程、定制化技术服务,彰显专业实力,助力企业解决施工难题、提升防护效果,这也是我们区别于其他经销商的核心优势。
- 技术一对一选型指导
阿泰德科高级技术根据企业的行业属性(钢铁、石化、电力等)、施工场景(设备防护、钢结构防护、管道/储罐防护等)、工况要求(温度、介质、腐蚀等级、是否浸没等),精准匹配乐泰PC7321的使用方案,结合汉高官方标准给出厚度、施工工艺建议,避免选型误区,确保产品适配工况需求,发挥最佳防护性能;
- 现场施工技术培训
针对企业施工人员,技术团队可提供免费现场技术培训,手把手教学,讲解基材处理、胶液混合、涂覆施工、固化养护、检测维修等关键步骤的实操技巧,结合汉高官方操作标准规范施工动作,规避常见操作误区,确保施工人员快速掌握规范操作方法;
- 上门技术支持
对于大型量产企业、复杂工况场景(如大型储罐、长距离管道、浸没式防护施工),阿泰德科技术可上门指导施工,现场排查施工问题,优化施工方案,全程跟进施工过程,确保施工质量,助力企业高效完成防护施工;
- 24小时技术答疑
施工过程中遇到任何技术问题,可随时联系阿泰德科技术团队,24小时快速响应,一对一解答疑惑、提供解决方案,避免因技术问题导致施工停滞、施工失效;
- 正品保障+配套服务
阿泰德科作为汉高乐泰官方正规授权经销商,现货供应乐泰PC7321防护涂层全规格产品,每一批产品均可官方溯源,杜绝假货、劣质货;同时提供配套工具(搅拌棒、滚筒、喷砂设备、清洗剂、检测仪器等)一站式采购服务,让企业无需多方比价,节省时间与人力成本。

九、结语
乐泰PC7321防护涂层凭借带锈施工、长效防腐、高柔韧性、环保合规的核心优势,以及优异的抗冲击、耐化学介质、裂缝填充性能,成为重工行业钢/混凝土结构工业防护的优选产品,而遵循汉高官方标准+规范操作是发挥其性能的关键。阿泰德科以专业的技术团队、全流程的技术服务、正品保障的产品供应,为企业提供“产品+技术+服务”一站式解决方案,助力企业实现高效、长效、合规的工业防护,降低施工成本、延长设备使用寿命。
无论您是需要乐泰PC7321防护涂层现货采购,还是有施工技术疑问、需要技术上门指导/现场培训,均可联系阿泰德科,我们的技术团队将全程护航,用专业实力为您的工业防护保驾护航,让您采购无忧、施工省心、防护放心!
阿泰德科——汉高乐泰官方正规授权经销商
核心服务:乐泰PC7321防护涂层现货供应、技术一对一技术指导、现场施工培训、上门技术支持、配套工具一站式采购
技术咨询热线:13602605580(24小时在线,随时答疑)
正品溯源:汉高乐泰官方渠道可核验,原厂溯源
-
乐泰PC7321防护涂层使用说明书 工业防腐带锈施工 阿泰德科技术指导
乐泰PC7321防护涂层作为汉高旗下双组分聚硫改性环氧防护涂层,主打带锈施工、长效防腐、高柔韧性核心优势,广泛应用于钢铁、石化、电力等重工行业,是工业设备、钢结构、储罐管道、混凝土结构等部件外部防护的优选产品。为帮助企业精准掌握其使用方法、规避操作误区、充分发挥产品性能,
넶0 2026-03-25 -
乐泰406胶水正确使用说明书|零基础轻松上手,阿泰德科专业指导
作为汉高乐泰官方授权代理商(深圳阿泰德科新材料有限公司),我们深耕工业化学品解决方案19年,长期服务于工业设备、电力能源、矿业钢铁、石油石化、汽车制造、轨道交通等领域,合作客户包括国能、华能等电厂行业龙头,服务好评率100%。深知新手操作乐泰406时易踩的施胶过量、基材处理不达标、固化环境不当等误区,也清楚工业场景对快速粘接、高强度贴合的严苛要求。
넶2 2026-03-19 -
乐泰胶水经销商选哪家?推荐阿泰德科-汉高乐泰官方正规授权,品质服务双保障
阿泰德科作为汉高乐泰官方正规授权经销商,深耕工业胶粘剂领域,全系列现货供应、原厂正品保障、专业技术服务,精准匹配乐泰胶水全场景应用需求与参数标准,成为众多企业合作的优选乐泰胶水经销商。
넶3 2026-03-12 -
汉高乐泰401瞬干胶使用说明书 工业粘接高效解决方案-阿泰德科
阿泰德科作为汉高乐泰正规授权代理商,供应的乐泰LOCTITE 401瞬干胶是通用型表面不敏感工业级胶粘剂,采用氰基丙烯酸乙酯核心配方,依托湿气固化技术,适配电子、机械、汽车、轻工等多行业自动化装配与设备应急维修。产品经汉高官方品质认证,阿泰德科全程溯源保障正品,是工业场景高效粘接的优选方案。
넶4 2026-03-06 -
乐泰243胶水多行业应用指南,适配电力/汽车/轨道交通等场景
乐泰243胶水作为汉高乐泰旗下经典的通用型中等强度螺纹锁固胶,凭借广泛的适配性、稳定的性能及便捷的使用优势,已深度渗透电力能源、汽车制造、轨道交通、工业设备等多个核心领域。
넶8 2026-02-07 -
乐泰243胶水正确使用说明书|零基础轻松上手,阿泰德科专业指导
选对正品乐泰243胶水,更要掌握科学用法!作为汉高乐泰官方授权代理商(深圳阿泰德科),我们深耕工业化学品解决方案19载,服务覆盖电力能源、汽车制造、轨道交通、石油石化等核心领域,合作客户包括国能、华能、中车、深铁等行业龙头,累计完成1200+成功案例,服务好评率100%。
넶8 2026-01-30
